Ejercicio: 3Eva2003TI_T5 Calcular área de f(x) por Montecarlo
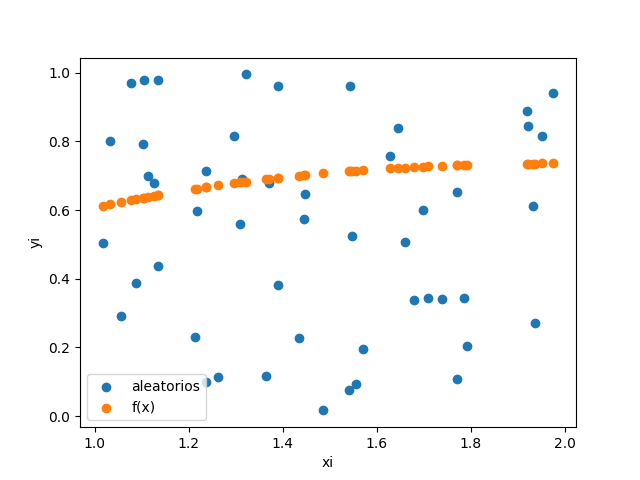
La forma gráfica del ejercicio permite comprender mejor lo que se estima.

Se generan puntos de posiciones aleatorias xi, yi dentro del cuadro limitado por [a,b] en x , [x,d] en y.
Para cada valor de x aleatorio, se evalúa en la función f(x), observando si el valor de y aleatorio esta por encima o debajo de la función.
Se estima que la proporción de puntos debajo de f(x) del total de puntos es proporcional al área del rectángulo.
El resultado del algoritmo para un experimento con n = 50 es:
Area estimada: 0.68
Area estimada: 0.62
Se intuye que la precisión mejora al usar n mucho mas grande.
Algoritmo en Python
# 3Eva_IT2003_T5 Calcular área de f(x) por Montecarlo
import numpy as np
import random as rnd
import matplotlib.pyplot as plt
# INGRESO
n = 50 # puntos aleatorios
a = 1
b = 2
fx = lambda x: x*np.exp(-x/2)
c = 0
d = 1 # actualizar a max(fx(xi))
# PROCEDIMIENTO
xi = []
yi = []
fi = []
bajofx = 0
for i in range(0,n,1):
# genera puntos aleatorios
unxi = rnd.random()*(b-a)+a
unyi = rnd.random()*(d-c)+c
fxi = fx(unxi)
# debajo de fx()
if unyi<=fxi:
bajofx = bajofx +1
# guarda los puntos
xi.append(unxi)
yi.append(unyi)
fi.append(fxi)
# estima area
Arectangulo = (b-a)*(d-c)
Aestimada = Arectangulo*bajofx/n
# SALIDA
print('Area estimada: ', Aestimada)
# grafica
plt.scatter(xi,yi, label = 'aleatorios')
plt.scatter(xi,fi, label = 'f(x)')
plt.xlabel('xi')
plt.ylabel('yi')
plt.legend()
plt.show()